1 引言
盡管我國地表水環境質量標準(GB3838—2002)規定了24項基本項目標準限值(23項理化指標和1項病原微生物指標),但當前我國地表水水質評價仍以理化指標為主,甚少考慮病原微生物指標(楊勇等,2012;陳迪等,2013).已有研究(楊勇等,2013)表明,我國各大水系均已受到不同程度的病原微生物污染,國外40%的河流及河口的水質難以達到水環境質量標準也是病原微生物所致.如果綜合考慮病原微生物指標,那么我國大部分河流的水質等級將進一步下降,例如,2003年三峽水庫的水質為Ⅱ類和Ⅲ類(國家環境保護總局,2004),但病原微生物調查結果(呂怡兵等,2007)表明其水質為Ⅲ類和IV類.因此,如何有效評價地表水病原微生物污染的關鍵主要如下:①適于不同功能地表水體的病原微生物標準.美國、歐盟和世界衛生組織等從人體直接接觸的娛樂水體出發,制定了適于娛樂水體的病原微生物標準,而我國則按照水域環境功能高低將地表水體依次劃分為5類(國家環境保護總局,2002),并規定了不同類別地表水體的糞大腸菌群標準.然而,不同于美國、歐盟和世界衛生組織,我國按照地表水環境質量標準(GB3838—2002)劃分的水體含有多種功能,例如地表水Ⅲ類適用于集中式生活飲用水地表水源地二級保護區、漁業水域和游泳水域,地表水IV類適用于一般工業用水區及人體非直接接觸的娛樂用水區.②及時、準確、高效地反映地表水病原微生物污染的指示微生物選取及其分析檢測方法.地表水體中病原微生物量少、檢測難度大,通常采用檢測指示微生物的方法評價地表水病原微生物污染狀況.例如,基于大量的流行病學研究結果,已有部分發達國家摒棄了應用已久的總大腸菌群(Total coliform,TC)和糞大腸菌群(Fecal coliform,FC)等微生物指標,但目前我國《地表水環境質量標準(GB3838—2002)》只是把糞大腸菌群作為評價地表水環境受病原微生物污染的唯一指標,評價效果有限,有待進一步修訂.
河流等地表水病原微生物污染對人類健康構成了巨大的潛在威脅,地表水病原微生物污染及其控制日益得到人們的重視.因此,本文從地表水環境功能和人類健康的角度出發,通過文獻調研,闡述和比較了國內外不同功能地表水環境質量標準中病原微生物指示物控制指標的演變,并探討了當前常用病原微生物指示物的特點及其分析檢測方法,以期為我國地表水環境質量標準有關病原微生物指標的修訂提供參考.
2 地表水體中病原微生物指示物的選取
2.1 地表水體中常見病原微生物
地表水體中的病原微生物主要包括細菌、病毒、原生動物和病原蠕蟲四大類(曹蓉等,2004).這些病原微生物多來自人畜糞便,經飲食、呼吸、皮膚接觸等途徑感染人類,最終引起腸道疾病與呼吸道疾病的發生.不同病原微生物具有不同的致病劑量,因此,明確受污染水體中病原體的數量及感染劑量對于選取合適的指示微生物顯得尤為重要.表 1列出了受污染水體中常見的病原體種類及其感染劑量.
表 1 受污染水體中常見病原體及其感染劑量
2.2 常用病原微生物的指示物及其特點
地表水環境中病原微生物污染評價主要通過兩個方面(葉曉燕等,2009):1)采用病原微生物的指示微生物反映地表水環境中病原微生物污染狀況,2)直接檢測地表水環境中的病原微生物.病原微生物的指示微生物通常應具備以下幾個特征:① 僅存在于受污染水體中;② 數量上高于待測定的病原體;③ 與病原微生物對自然條件和污染處理過程的抗性相似;④ 易于通過簡單、經濟的方法來分離、鑒定和計數.由于地表水環境中病原微生物種類繁多,濃度較低,檢測繁瑣,故通常采用指示微生物.但指示微生物不能反映出特定病原微生物的濃度變化,尤其是病毒,而直接檢測提供的污染信息更可靠,因此也有許多研究直接檢測地表水環境中的特定病原微生物.
目前常用的指示微生物包括(Formiga et al., 2003; Byamukama et al., 2005; 陳雍哲,2012):①細菌指示物,如細菌總數(Total bacteria,TB)、總大腸菌群(Total coliforms,TC)、糞大腸菌群(Fecal coliforms,FC)、腸球菌(Intestinal Enterococci,IE)、大腸桿菌(Escherichia Coli,E.coli)、糞鏈球菌(Streptococcus faecalis)以及沙門氏菌(Salmonella)和志賀氏菌(Shigella)等致病菌;②病毒指示物,如SC噬菌體(Somatic coliphages)、F-RNA噬菌體(F-specific RNA bacteriophages)和脆弱擬桿菌噬菌體(Bacteroides fragilis bacteriophages)等;③原生動物指示物,如賈第鞭毛蟲(Giardia )lambia、隱孢子蟲(Cryptosporidium)等.地表水體中病原微生物的常用指示微生物特點見表 2.
表 2 地表水體中病原微生物的常用指示微生物及其特
2.2.1 總大腸菌群(TC)與糞大腸菌群(FC)
大腸菌群是腸道中最普遍、數量最多的一類細菌,通常包括總大腸菌群和糞大腸菌群(馬寧和肖利紅,2002),這兩種菌群被很多國家用作糞便污染指示菌(見表 7).TC指能在35 ℃、48 h內發酵乳糖產酸產氣、需氧及兼性厭氧、革蘭氏陰性的無芽孢桿菌.TC 常被用于判定一個水體是否適合用作生活用水、飲用水和娛樂用水等其他用途用水的主要生物指標,且作為水體污染程度的衛生質量指標.但因土壤中本身含有該類種群的某些物種,故其不能有效指示糞便污染.FC是TC中將培養溫度升高到44.5 ℃時仍能生長發酵乳糖產酸產氣的大腸菌群(劉瑾,2012),來源于人和溫血動物的糞便中,對糞便污染的指示效果更專一.FC常被用作水質受糞便污染的指示菌,適用于河流、湖泊、廢水處理系統、野外浴場用水、海水等一般性水體.但該菌群的某些物種來自非糞便源,在紙漿水中生長良好,且在造紙廠附近含量很高(USEPA,2006).此外,研究(Gleeson and Gray, 1997)發現所有大腸菌群在水溫合適、有機物充足的地表水體中可再生長.
近年來許多研究(Byamukama et al., 2005; 趙金鎖,2009)發現,大腸菌群在生態、流行程度和抵抗外界刺激等方面與其指示的很多病原微生物存在相當大的差異.車啟芬等(2007)認為,大腸菌群除了含有來源于糞便的細菌外,還可能含有來源于土壤或生活污水中的細菌,其存在不是糞便污染的唯一標志.但因其應用歷史悠久,除了美國EPA、EU及WHO等已將其用其他指示菌替代,目前仍被眾多國家采用.
EC是一種耐熱大腸桿菌,能在(44.0±0.5)℃下生長.EC通常不對人類致病,在環境中的數量多于指示的病原體,能較好地指示人類腸道病毒的病原微生物(Formiga et al., 2003).大腸桿菌在溫帶地區地表水體中不能長時間存活,但在氣溫、光照和營養物豐富的熱帶地區地表水體中可增生、擴散,并在受污染土壤中繁殖,不能反映原始污染狀況,故在熱帶地區EC對糞便的指示作用不如在溫帶地區可靠(Formiga et al., 2003).腸球菌是糞鏈球菌的亞屬,屬革蘭氏陽性、過氧化氫酶陰性球菌,不受膽汁鹽分的抑制,能夠在6.5% NaCl、高pH值9.6和45 ℃的高溫下生長(Harwood et al., 2002).1986年,美國環保署對接觸娛樂用水體引發腸胃疾病的流行病學研究發現,淡水中EC、ENT與人在淡水中游泳引發的腸胃疾病有很強的相關性,并認為此兩種菌在淡水中的指示效果不相上下,在海水中則僅ENT指示效果顯著.2012年為制定新的水質標準而進行了大量流傳病學研究仍得到相同結論,故至今EPA仍推薦將EC與ENT用作評價娛樂水體的指示微生物.而歐盟(EU)與WHO也分別將其選作娛樂用水等地表水體的指示微生物.
2.2.3 產氣莢膜梭菌(Clostridium perfringens)
產氣莢膜梭菌是一類廣泛存在于人類與動物糞便及污水中的革蘭氏陽性、專性厭氧、有芽孢的腸道致病菌,其孢子與賈第鞭毛蟲、隱孢子蟲等的孢子在水體中存活時間相當(Meema et al., 1997),其數量與寄生蟲污染程度有一定相關性,例如,產氣莢膜梭菌與河口水域中致病性賈第蟲的濃度顯著相關(Ferguson et al., 1996),故其常用于指示此類寄生蟲的污染(孟曉靜,1998).
產氣莢膜梭菌在熱帶地區的土壤與河流中的濃度較低,但有糞便污染時其濃度會顯著提高,因此Fujioka等(2007)認為在熱帶地區產氣莢膜梭菌的指示效果優于ENT,可如擬桿菌(張曦等,2011)一樣用作水污染溯源的研究,當產氣莢膜梭菌的濃度高于100 CFU/100 mL時污染源為污水,在10到100 CFU/100 mL之間為非點源污染,小于10 CFU/100 mL時為未污染狀態.Sorensen等(1989)也認為產氣莢膜梭菌可在非點源污染的溪流中用作點源指示物,其對進入溪流的市政污水中病原微生物的指示作用相當靈敏.Lisle等(2004)發現,距污染源排放點較遠的水體沉積物中仍可檢測到高濃度的產氣莢膜梭菌,認為產氣莢膜梭菌更適于指示過去發生的糞便污染.而有研究(Scott et al., 2002)則認為,聯合使用大腸桿菌和產氣莢膜梭菌的孢子可同時監測溪水和湖泊等較小水體環境中新近、過去可能發生的糞便污染.此外,由于產氣莢膜梭菌孢子受溫度和捕食者影響較小(Savichtcheva and Okabe, 2006),對環境有較強耐受性,可有效反映進入水體的污水及雨水的歸趨和評價飲用水消毒效果(Payment and Franco, 1993; Payment et al.,2000).
但是,也有研究認為產氣莢膜梭菌的指示效果不如糞大腸菌群(Muhammed and Morrison, 1975),這可能是由于小型直接污染情況下,糞便與污水中大腸桿菌濃度高出產氣莢膜梭菌近2個數量級(Cabelli,1977).Vierheilig et al.(2013)對一條大河的沖積回水區域中的產氣莢膜梭菌進行了為期3年的研究,也認為產氣莢膜梭菌不再適合用作一個保守型糞便污染指示物,但建議將其用作野生動物排泄物與人類生活污水的追蹤工具.
2.2.4 F-RNA噬菌體與SC噬菌體
大腸桿菌噬菌體是一類侵染大腸桿菌的病毒,廣泛存在于人、動物糞便及其污染的水體(Calci et al., 1998),其形態特征、在水環境中的持久性、水處理工程中的抗性方面都與腸道病毒極為相似(Chung et al., 1998),故常被用作病毒指示物.目前常用于水質評價的指示噬菌體有F-RNA噬菌體和SC噬菌體.
F-RNA噬菌體是一類含有直徑21 nm到30 nm的立方衣殼和單鏈RNA基因的噬菌體,屬于光滑噬菌體屬(family Leviviridae),其典型代表為MS2噬菌體(胡瓊之,2011)和f2噬菌體.F-RNA噬菌體常用于指示人類或動物糞便的污染,廣泛用于模擬水源人類腸病毒如腸道病毒、甲型肝炎病毒和輪狀病毒等在水環境中的存活與截留規律(Anonymous,1995).李梅等(2005)認為,在多種水體中,F-RNA噬菌體濃度與可培養腸道病毒有數量上的對應關系;但也有一些研究表明,受到不同程度糞便污染的河水和海水中F-RNA噬菌體濃度與污染程度沒有直接關系(Morinigo et al., 1992),只有在跟蹤新近受到糞便污染的污染源時才有用(Havelaar et al., 1990; Schaper et al., 2002).SC噬菌體是一類含單鏈或雙鏈DNA衣殼的噬菌體,按其形態學的不同,可劃分為肌病毒科(DNA雙鏈,收縮性長尾,衣殼直徑100 nm)、長尾病毒科(DNA雙鏈,非收縮性長尾,衣殼直徑50 nm)、短尾病毒科(DNA雙鏈,非收縮性短尾,衣殼直徑50 nm)和微小噬菌體科(DNA單鏈,無尾,衣殼直徑30 nm).SC噬菌體通常感染細菌細胞壁的脂多糖或蛋白質受體,在最優條件下,20到30 min即可溶解宿主細胞.水體中SC噬菌體通常指示遭受人類或動物糞便或含此類排泄物的污染(Anonymous ISO,2000).此外,F-RNA噬菌體與SC噬菌體也常被用作模型病毒(胡洪營和張薛,2005),用于考察污水處理工藝對病毒的去除效果.
當前研究較多關注指示微生物與水體中常見病原微生物、常規理化指標相關性的研究,但研究結論不一.一部分研究認為指示菌與致病菌間存在相關性,如(楊晶艷等,2011)通過分析水環境中擬桿菌濃度與大腸桿菌存活菌濃度之間的相關性,認為擬桿菌有可能作為糞便污染的指示微生物;宮月華(2011)和傅爽(2012)研究了地表水中各種細菌學指標間的關系及與溫度、pH之間的相關性,認為總大腸菌群、耐熱大腸菌群和大腸埃希氏菌間具有顯著相關性,耐熱大腸菌群則對腸道病毒的指示效果最好.諶志強等(2012)檢測了珠江水域中5種衛生指示菌和沙門菌、志賀菌、弧菌和大腸桿菌O157:H7等4種常見致病菌,結果表明總大腸菌群、糞大腸菌群、大腸埃希氏菌核腸球菌均與致病菌總數呈正相關.劉愛喜(2013)闡述了Faecalibacterium菌作為水體糞便污染指示菌的優勢,并對環境中Faecalibacterium菌的檢測方法進行了初步研究.但也有一些報道認為指示菌與致病菌之間存在一定的差異.如張崇淼(2008)對西安市內河流中指示菌與致病菌濃度的相關性進行了分析,認為傷寒沙門菌與其他細菌學指標的相關性不明顯.在某些指示菌濃度較低的水體中仍然可能存在致病菌,這與指示菌的選取原則明顯相悖.例如,Economou et al.(2013)對希臘河流及沿岸水體中沙門氏菌及指示菌的檢測結果表明,致病菌與指示菌間的相關性很弱,有些甚至沒有相關性.Viau et al.(2011)研究了夏威夷20條溪流中傳統指示微生物大腸桿菌、腸球菌和新型指示微生物產氣莢膜梭菌、F噬菌體、總弧菌與沙門氏菌、彎曲桿菌、傷寒弧菌、副溶血性弧菌、葡萄球菌之間的相關性,發現沒有一種指示微生物可與所有病原體相關,此結果與先前(Harwood et al., 2005; Wilkes et al., 2009; Hörman et al., 2004)的研究結果一致.另外,指示菌對病毒的指示效果則更弱.如(He et al., 2012)對北京108個城市地表水持續1年的監測結果表明,常用的糞大腸菌群與腸球菌等指示微生物與輪狀病毒間并無顯著的相關性,并在處理后飲用水和龍頭水(He et al., 2009)中也發現了類似的現象,也就是說,依賴于傳統指示微生物的水質評價方法并不能充分反映輪狀病毒的實際污染情況.有關腸道病毒的研究(張崇淼,2008)也得出了相似的結論,以細菌學指標來代替腸道病毒的檢測是不可靠的.這是由于病毒屬于非細胞生物,無論從結構還是特性上來說都與細菌有著巨大的差別.因此,可以說當前幾乎沒有任何一種指示微生物可以指示所有病原微生物.這可能是由于不同病原微生物在人類和動物糞便中的含量不同,且其對污水處理過程和環境的耐受力不同,并且不同地域、季節下同樣兩種微生物的相關性也可能有很大不同.
此外,也有學者研究新型指示微生物在病原微生物污染溯源方面的應用.例如,Ibrahim Ahmed Hamza等(Hamza et al., 2011)研究了辣椒輕斑駁病毒(PMMoV,Pepper mild mottle virus)、細環病毒(TTV,Torque teno virus)和一種在糞便中新發現的病毒-人類乳頭瘤病毒(hPBV,human picobirnavirus)指示河流糞便污染的效果,結果表明TTV與hPBV對人類源糞便污染的指示效果不理想,但PMMoV廣泛存在于含高濃度糞便的污水與河水中,是一種非常有前景的地表水體糞便污染指示物.(朱昌雄和王顯貴,2012)在微生物溯源技術的基礎上建立了利用擬桿菌對豬場廢水指示、示蹤的可能性,認為有望利用擬桿菌實現對豬場廢水的動態監測.
3 國內外不同用途地表水體標準中有關病原微生物的控制指標(Pathogenic controlling indexes of surface water st and ard at home and abroad) 3.1 美國(USA)
美國水質標準的制定均對應相應的水體功能.當前,美國有關地表水體中病原微生物水質標準的文件主要包括環境保護署(Environmental Protection Agency,EPA)聯邦標準、州標準及其他適用性標準,而當前很多州標準中病原微生物的濃度限值均采用EPA聯邦標準.為更好地反映病原微生物對人類健康的影響,美國在清潔水法(Clean Water Act,CWA)指導下,基于最新研究結果對不同用途的地表水水質標準進行了一系列修訂.
1986年美國環境保護署頒布了針對海水和淡水型娛樂用水中細菌的標準《Ambient Water Quality Criteria for Bacteria—1986》.該標準制定過程中對紐約娛樂水體中不同指示微生物與腸胃疾病發病率間的關系進行了為期3年的研究,結果表明:腸球菌(Enterococci)與大腸桿菌(E. coli)的濃度與人們在淡水中游泳引發的腸胃疾病的相關性最強,而在海水中則僅有腸球菌與其相關性較好,最終確定了不同利用頻率下海水與淡水中指示微生物的類別與濃度限值(見表 3).截至2003年,美國有18個州、12個部落和2個社區將大腸桿菌(E. coli)作為其淡水水質標準指標;6個州、3個部落和2個社區將腸球菌(Enterococci)作為其淡水水質指標;9個州、4個部落將腸球菌作為海水水質標準指標(USEPA,2003).2001年,EPA編寫了《Protocol for Developing Pathogen TMDLs,First Edition》(USEPA,2001),該草案針對地表水體的不同功能分別確定了需檢測的微生物類別及相應濃度限值,并特別推薦選用大腸桿菌與腸球菌作為指示娛樂水體的病原微生物污染狀況,公共飲用水源則以總大腸菌群(< 100 CFU/100 mL)、糞大腸菌群(< 20 CFU/100 mL)和大腸桿菌(湖泊與水庫:10 CFU/100 mL,溪流與河流:50 CFU/100 mL)為指示微生物.而2002年頒布的《Time-Relevant Beach and Recreational Water Quality Monitoring and Reporting》(USEPA,2002)與2004年頒布的《Water Quality St and ards for Costal and Great Lakers Recreational Waters: Final Rule》(USEPA,2004)中的病原微生物濃度限值則直接采用了該標準的相關規定.
表 3 美國地表水標準中細菌指示物的濃度限值1(USEPA,1986)
基于大量的文獻調研、流傳病學研究及公眾意見反饋,美國環保署于2012年發布了新的娛樂水體水質標準《Recreational Water Quality Criteria》(RWQC).該標準涵蓋了制定該標準的科學依據、用于保護特定用途初級接觸娛樂水體的水質標準(Water Quality Criteria,WQC)的演變歷程、流行病學研究中確定的人類健康終點、EPA開展的流行病學研究概況等.在該標準中,US EPA仍推薦選用腸球菌(Entercocci)和大腸桿菌(E.coli)指示淡水受糞便污染的狀況,而海水則選用腸球菌.該標準指出,日益進步的微生物學、流行病學及統計學方法進一步證實:大腸桿菌與腸球菌是優于總大腸菌群和糞大腸菌群的糞便污染指示物.NEEAR(National Epidemiological and Environmental Assessment of Recreational Water)研究的結果為RWQC設定可培養的大腸桿菌和腸球菌的濃度限值提供了依據,且描述了與該數值相關的預估發病率,具體見表 4.此外,考慮到沿海水體(包括大湖和海水)與非沿海水體(包括流動的與非流動的內陸水域,如溪流、河流、水壩和湖泊)的差異,EPA仍認為該標準中所選指示微生物、分析方法及微生物的濃度限值是科學、可靠的,適用于所有類型水體,并推薦各州制定娛樂用水標準時采納該標準.
表 4 美國環境保護署2012水質標準中推薦的指示微生物及濃度限值1(USEPA,2012)
總體而言,當前美國針對地表水體病原微生物的標準偏重于娛樂水體,其次為漁業用水與公共飲用水源水.用于娛樂的地表水體主要以大腸桿菌和腸球菌為指示微生物,其中淡水選用大腸桿菌與腸球菌,海水選用腸球菌;而用作漁業用水和公共飲用水源的地表水則采用2001年頒布的草案.美國在地表水標準制定過程中充分考慮了水體類型、接觸頻率、可接受發病率、發病人群、檢測方法、取樣頻率等方方面面,且在發布的標準中均有具體說明,信息豐富、可靠,其指示微生物濃度限值的制定原則(USEPA,1986):在人類勉強可以接受的程度內,選取因游泳引發的腸胃疾病顯著相關.該原則有不確定性,但當前美國該類標準大多基于此原則.
3.2 歐盟(EU)
當前歐盟有關地表水中病原微生物的標準主要包括1975年頒布的《CUNCIL DIRECTIVE of 8 December 1975 concerning the quality of bathing water(76/160/EEC)》和2006年頒布的《DIRECTIVE 2006/7/EC of the EUROPEAN PARLIANT AND of the COUNCIL of 15 February 2006 concerning the management of bathing water quality and repealing Directive 76/160/EEC》.
該指令(76/160/EEC)主要關注人體接觸頻繁的游泳水體,規定了相應的微生物種群及其濃度限值(見表 5),同時明確規定了不同微生物指標的取樣頻率和分析檢測方法,如總大腸菌群(TC,Total Coliform)和糞大腸菌群(FC,Fecal coliform)均隔周采樣,而糞鏈球菌(Streptococcus faecalis)、沙門氏菌(Salmonella)和腸道病毒(ENT,Enterovirus)的采樣頻率則取決于日常巡視中是否發現該種微生物存在的可能性及水質是否惡化等.
表 5 歐盟游泳用水水質標準1(ECC,1975)
歐盟基于最新的科學證據于2006年頒布了《DIRECTIVE 2006/7/EC of the EUROPEAN PARLIANT AND of the COUNCIL of 15 February 2006 concerning the management of bathing water quality and repealing Directive 76/160/EEC》,該指令于2014年取代1975年的舊指令.該指令重點關注內陸水域、沿海水體與過渡水體(transitional water),選定腸球菌與大腸桿菌為反映水體受病原微生物污染的指示物,并根據水體地理位置的差異分別規定了相應病原微生物指示物的濃度限值(見表 6).該指令與水框架指令(2000/60/EC)(EU,2000)的要求一致,要求所有成員國在評價污染源的基礎上為每個游泳點制定管理計劃.1990到2007年間,采納EU標準的淡水與沿海游泳水體的數量穩中有升(ECC,2007),表明各成員國對實施該指令的態度很積極.
表 6 歐盟有關內陸水域、沿海水體與過渡水體的病原微生物標準1(EU,2006)
歐盟重點關注的地表水體類別由最初的娛樂水體轉變為現今的內陸水域、沿海水體與過渡水體,涵蓋范圍進一步擴大.病原微生物指示物的選擇經歷了從傳統的總大腸菌群、糞大腸菌群、糞鏈球菌、沙門氏菌和腸道病毒到大腸桿菌、腸球菌的轉變.該轉變充分考慮了指示微生物與接觸該類水體而引發疾病的相關性和實際的可操作性,具有很好的借鑒意義.
3.3 世界衛生組織(WHO)
WHO長期關注水環境質量對人類健康的影響,于2000年發布的文件《Monitoring bathing waters-A practical guide to the design and implementation of assessments and monitoring programmes》比較了不同國家直接接觸娛樂用水與漁業用水中病原微生物標準的指導值(見表 7).目前,WHO已出臺多部規范性指導文件,其中與地表水中病原微生物污染控制關系最密切的為2003年發布的《Guidelines for safe recreational water environments Volume 1: Coastal and fresh waters》.該指南主要評估沿海與淡水型娛樂水體用作不同用途時的健康風險,其中病原微生物部分主要涉及糞便污染物與水體中自身存在的微生物.該指南指出娛樂用水一般包含大量病原體和非病原體,這些微生物主要來自污水的排放、人類與牲畜排泄物的污染、工業過程及耕作活動的影響,其中污水的影響最為明顯.
表 7 不同國家/地區病原微生物水質標準指導值(WHO,2000)
根據流行病學研究結果,WHO確定了沿海水體中病原微生物的濃度限值,并根據娛樂用水的微生物水質評價類別分別列出(見表 8),且對相應濃度限值的確定及該濃度限值下人類每次暴露的風險做出了簡要說明.WHO標準中微生物濃度限值的確定原則與其他它污染物類似,主要考慮其對人類健康的危害程度.對于淡水,WHO認為沒有充足的證據可以直接定出病原微生物的指導性濃度限值.因此,該指南認為直接將針對海水的病原微生物濃度限值用于淡水將有可能導致較低的致病率,在缺乏流行病學數據的情況下,該指導值過于保守.因此,有待進一步研究以確定淡水中病原微生物的濃度限值.
表 8 世界衛生組織有關沿海水域的病原微生物濃度限值1(WHO,2003)
2009年WHO又對該指南進行了補充與更新,形成了《Addendum to The WHO guidelines for safe recreational water environments: Volume 1: Coastal and fresh waters 》.該文件指出選用糞鏈球菌(Streptococcus faecalis)與大腸桿菌(E.coli)指示娛樂用水的糞便污染,其中糞鏈球菌主要指腸球菌,但并未給出相應的濃度限值.
由表 7可知,國外大多根據水體功能確定其指示微生物類別和濃度限值,而我國則將地表水劃分為不同級別,同一級別包含不同功能水體,選用同一微生物控制指標.指示微生物類別方面,總大腸菌群(TC)與糞大腸菌群(FC)由于應用較早,當前仍被較多國家采用.但大量流行病學研究結果表明,總大腸菌群與糞大腸菌群的濃度與人們接觸此類水體而引發的腸胃疾病的相關性不強,已逐漸被摒棄.當前美國EPA、歐盟及WHO等推薦選用腸球菌和大腸桿菌指示糞便污染.
3.4 中國
為貫徹與執行《環境保護法(試行)》和《水污染防治法》,我國于1983年首次制定了地表水的質量標準《地面水環境質量標準GB3838-83》,隨后于1988年進行了第一次修訂,形成了《地面水環境質量標準GB3838-88》,該標準適用水體包括江、河、湖泊、水庫等具有適用功能的地面水水域,并根據其使用目的與保護目標將其劃分為5類,其中微生物指標選擇總大腸菌群,僅規定Ⅲ類水體中總大腸菌群濃度不能超過10000個· L-1,該數值為試行標準.1991年,為保護和改善景觀、娛樂用水水質,國家環保總局制定了《景觀娛樂用水水質標準—GB12941-91》,該標準按照水體功能將其分為3類:其中A類水體為與人體直接接觸的景觀娛樂水體.該標準嚴格限定A類水體中總大腸菌群與糞大腸菌群的濃度,主要考慮其與人體的接觸程度.1999年國家環境保護總局根據1997年通過的《中華人民共和國水污染防治法》發布了《地表水環境質量標準GHZB1—1999》.該標準是對《地面水環境質量標準GB3838-88》的修訂,在微生物指標中增加了糞大腸菌群指標,刪除了總大腸菌群指標.該標準于2000年開始實施,《地面水環境質量標準GB3838-88》與《景觀娛樂用水水質標準GB12941-91》同時廢止.2002年,再次修訂后的《地表水環境質量標準GB3838—2002》正式發布,于2002年6月起實施,《地面水環境質量標準GB3838-88》和《地表水環境質量標準GHZB1—1999》同時廢止.該標準的項目共計109項,其中地表水環境質量標準基本項目(24項)、集中式生活飲用水地表水源地補充項目(5項)和集中式生活飲用水地表水源地特定項目(80項),并修訂了糞大腸菌群的濃度限值.至此,我國地表水環境質量標準中的微生物指標完成了從總大腸菌群到糞大腸菌群的轉變(見表 9).微生物濃度限值也發生了巨大的變化.
表 9 我國地表水環境質量標準中微生物濃度限值
縱觀國內外地表水水質標準中病原微生物指標的演變歷程可以發現,總大腸菌群與糞大腸菌群應用歷史悠久,被大多數國家所采納,當前的應用比例仍較大.但隨著檢測技術的進步,越來越多的證據表明其指示作用的不足,美國、歐盟、WHO等陸續采用大腸桿菌與腸球菌作為主要的病原微生物指標.所以,美國、歐盟、WHO的病原微生物指標選擇充分考慮了不同地區文化、工藝技術水平、經濟等各方面的差異,且結合流行病學研究,確定了能指示水體病原微生物污染水平的微生物指標和反映病原微生物對人體造成致病風險的濃度限值.而當前我國主要針對污水再生利用中病原菌指示微生物及其限值開展了研究(宮飛蓬等,2011),而有關地表排水標準中微生物指標及其限值的研究相對缺乏.此外,我國地表水環境質量標準中病原微生物指標類型及限值的選擇依據不詳,有待向國外發達國家學習,需要在大量研究(尤其是流行病學研究)的基礎上修訂現有標準.
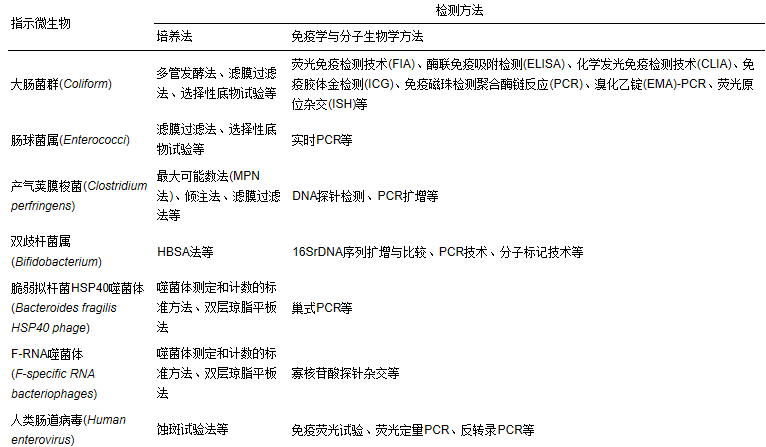
4 病原微生物常用指示微生物的檢測方法
微生物的檢測方法包括培養法、免疫法和分子生物學方法,常見指示微生物的檢測方法如表 10所示.培養法最常用,且應用歷史悠久,已經相當成熟.當前很多國標及國外的標準檢測方法均為培養法,如我國地表水環境質量標準(GB3838—2002)中糞大腸菌群的檢測方法-多管發酵法、濾膜法,均屬于培養的方法;國外標準如EPA Method 1604、EPA Method 1600和EPA Method 1603中總大腸菌群、腸球菌、大腸桿菌的檢測,ISO10705-1和ISO10705-2中F-RNA噬菌體和SC噬菌體的檢測等,均屬于培養法.培養法可直接鑒別出具有感染性的病原體,計數精確,但比較費時費力;用于檢測總大腸菌群和大腸埃希氏菌的培養法中,固定底物(DST,Defined substrate technology)酶底物法更節省時間和勞力(張風云,2009).免疫學法和分子生物學方法都能顯著縮短檢測時間,如用與腸道細菌的共同抗原相對應的單克隆抗體免疫球蛋白進行夾心酶聯免疫吸附試驗(ELISA,Enzyme Linked Immunosorbent Assay)檢測水中大腸菌群,整個試驗過程僅需24 h,但該方法的特異性很可能受到水體中其它微生物的干擾(劉京梅等,2006).王秀娟(2009)建立了以腸球菌為包被抗原的間接酶聯免疫檢測方法,最低檢測限達到1.5×103 CFU · mL-1,具有很高的靈敏度和特異性.但免疫法中抗體易受環境中各種物質和微生物的影響,影響了它的廣泛應用.
表 10 病原微生物的常用指示微生物檢測方法
國內外近年來不斷加強新型微生物檢測方法、特別是分子生物學方法的研究和發展.馮廣達等(2011)分別用脈沖場凝膠電泳(Pulsed field gel eletrophoresis,PFGE)、腸桿菌間重復一致序列PCR(ERIC-PCR,Enterobacterial Repetitive Inter-genic Consensus-PCR)和BOX插入因子PCR(BOX-PCR)3種分子分型方法檢測大腸桿菌,發現BOX-PCR最宜應用于水體污染的病原微生物溯源.核酸探針技術、聚合酶鏈式反應(PCR)等技術由于靈敏度高、特異性強、測試簡單、檢測時間短等優點已逐步用于檢測病原微生物的指示微生物.但PCR法檢測微生物也存在一系列問題(Konrad and Joachim, 2003):① PCR方法并非針對致病基因,其檢測結果往往高于傳統培養法,而當前國內外標準中病原微生物濃度限值均依據培養方法,故當檢測水體中某種指示微生物是否超標時仍推薦采用培養法;② PCR方法中的聚合酶對水環境中廣泛存在的污染物較敏感,如腐殖酸會影響水樣中核酸的提取效率,進而影響檢測精度與效率;③ 對于河水等地表水體而言,PCR檢測前需對水樣進行濃縮,而濃縮過程中有可能損失大量病原微生物,尤其是病毒與原生動物.此外,成本高昂與檢測技術要求高也是限制其廣泛應用的一大問題.當前有很多研究(Viau et al., 2011;Li et al., 2010)將PCR方法與培養法結合使用,以確保數據的可靠性.
當前,有關優化指示微生物檢測方法的研究也較多,如孫超(2010)在大腸桿菌顯色培養基的基礎上對其進行改良后用于檢測大腸桿菌,平均檢出率比國標多管發酵法高出11.2%,且實現了大腸桿菌的自動化計數,顯著縮短了計數時間;張薛和胡洪營(2006)對多種污水樣品中糞大腸菌、SC噬菌體和F-噬菌體3種指示微生物測定方法的測定精度進行了分析,認為將待測水樣進行稀釋或濃縮預處理可縮小其相對偏差.葉曉燕(2012)針對當前飲用水中病毒濃度較低的問題,優化了前期的濃縮工藝,優化得出適于輪狀病毒及腸道病毒的Q-PCR條件.潘寶怡等(2012)針對天然礦泉水中產氣莢膜梭菌檢測國標法中培養法產生的黑色不明顯的問題進行了兩種改進,改進后的方法同國標法相比具有顯著性差異.因此,今后有關指示微生物檢測技術的研究將集中于對現有技術的優化與新技術的探索.
經過近十多年的研究開發已趨于成熟,分子生物學方法已在國外開始進入實地應用功效評估和實用標準程序制定的階段.以美國加州為例,州和地方政府近年來投入大量資源支持分子生物學方法的研究.在2011至2012年期間,由美國南加州沿海水域研究所牽頭聯合美國和歐洲27個研究機構的實驗室對41種研發比較成熟、可用于病原微生物跟蹤(Microorganism Source Tracking,MST)的方法進行了特異性和敏感性的比較研究,被測試的41個方法絕大多數采用PCR或定量實時PCR(qPCR)技術,并都以16S rDNA做為分子標記物.在上述研究基礎上,美國、歐盟相關研發部門和政府管理部門已經或正在擬定下一步的研發方向,包括推廣最優病原微生物源追蹤鑒定法的實地應用,探索開發綜合多指標的鑒定方法,建立并提供幫助用戶進行數據解讀的標準化、自動化的終端平臺,以及應用已經成熟的定量分析法開展病原微生物健康風險評估.具體參見污水寶商城資料或http://m.bnynw.com更多相關技術文檔。
5 結論與展望
地表水體中病原微生物指示物的選擇對于及時、有效地反映地表水病原微生物污染狀況至關重要,當前美國、歐盟和世界衛生組織等均已進行了大量的流行病學研究,并據此制定了娛樂地表水體中病原微生物污染狀況的指示微生物,而我國在這方面的研究還明顯不足,并且目前關于病原微生物標準的定值問題比較大,嚴重缺少流行病學數據的支撐.此外,選擇合適的指示微生物檢測方法對于準確、及時反映水體中病原微生物污染狀況具有實際意義,傳統培養法由于操作繁瑣正逐步被新型的PCR等分子生物學方法取代.今后研究的重點展望如下.
1)加強地表水體病原微生物指示微生物的研究,盡快修訂我國地表水環境質量標準中有關病原微生物的指標.深入研究現有地表水環境質量標準中指示微生物指標與實際水體中病原菌、病毒、原生動物的相關性,篩選出分別針對病原菌、病毒、原生動物的指示物,尤其要加大對病毒指示物的研究.
2)深入開展地表水體中病原微生物的流行病學研究,明確高危害性與高濃度的病原微生物與指示微生物之間的關系,加強病原微生物標準的定值研究,以便有針對性地實施地表水病原微生物風險控制,為我國地表水標準中病原微生物指標的選取提供證據支撐.
3)開發快速高效的地表水體指示微生物的檢測方法.深入開展現有傳統生物培養方法與現代分子生物學檢測方法的優化研究,縮短現有培養方法的檢測時間,同時加大對PCR等分子生物學方法重復性及其與傳統培養法對接的研究,確保數據的可靠性.
4)加強病原微生物源追蹤方法的基礎研究,篩選代表我國當地主要病原微生物源(人及動物)的特異基因序列,并在此基礎上建立一套適用于我國病原微生物源檢測需要的基因探針庫.同時加強國內各研究部門之間以及國外同行之間的交流與合作,以建立統一的方法指南,促進跨實驗室之間檢測方法的標準化和操作程序的一致性.



