自從20世紀40年代青霉素被廣泛應用于臨床醫療以來,抗生素在減少疾病痛苦、延長人類壽命方面發揮了無法替代的作用。目前用于臨床上的抗生素藥物達數千種,其中產能和需求量最大的為發酵類抗生素原料藥,主要包括β-內酰胺類、四環類、氨基糖苷類、大環內酯類等9大類。目前,我國生產抗生素的企業多達300余家,生產的抗生素品種超過70個,抗生素產量占到世界總產量的20%~30%,是臨床上需求量最大的β-內酰胺類、四環類和氨基糖苷類等9種發酵類抗生素藥物的主要生產基地,部分產品如紅霉素、鹽酸強力霉素和頭孢菌素類產品的產量位居全球第一。抗生素生產在我國國民經濟中扮演著極其重要的角色。
發酵類抗生素生產過程大致分為發酵、過濾、提取和精制等幾步主要工序。由于其生產特點,原料利用率低,抗生素生產廢水成分復雜,含有大量有機物、硫酸鹽和高濃度抗生素及相關物質殘留(主要是某些具有抑菌效應的異構體或水解與降解中間產物)。例如土霉素發酵廢母液化學需氧量(COD)、氨氮和硫酸鹽分別為15 000~35 000、500~1 600和2 000 mg·L-1,殘留土霉素含量為500~1 000 mg·L-1。同時,抗生素廢水排放量大,生產每噸抗生素的基準排水量達500~6 500 m3。
目前,發酵類抗生素廢水處理的主體工藝均使用生物技術,通常包括厭氧、缺氧和好氧3個處理單元。廢水中殘留的高濃度抗生素對微生物存在很強的抑制作用,使得高濃度的抗生素廢水的處理成為一個難題:首先是其復雜的水質條件,特別是某些殘留抗生素及相關物質影響下的生物處理效果不穩定,造成大量抗生素廢水處理設施的出水COD和氨氮等指標難以滿足《發酵類制藥工業水污染物排放標準》,成為行業發展的重大挑戰;其次是高殘留抗生素及相關物質脅迫下廢水生物處理中抗生素抗藥菌和耐藥基因的產生與排放的環境安全問題。作為世界上最大的抗生素生產國之一,含有高濃度抗生素的生產廢水生物處理系統可能成為抗藥基因的潛在污染源,使我國面臨較大的抗生素生產過程污染排放導致的耐藥基因傳播風險。可見,如果能夠在廢水生物處理之前去除抗生素及相關物質殘留可以保障抗生素生產廢水生物處理效果和阻斷耐藥基因產生排放。盡管目前水中抗生素的去除技術已經有很多研究,特別是近年來基于臭氧、Fenton等的各種氧化或者高級氧化技術能夠從純水或者模擬水體系中高效去除抗生素,然而如何從組成非常復雜的抗生素廢水中高效選擇性去除殘留抗生素及其相關物質仍然是一個技術挑戰。
筆者及其所在課題組是國際上最早關注抗生素生產過程中高濃度抗生素及抗藥基因排放問題的研究小組之一,近10年來,在國家自然科學基金、科技部863課題、國際合作等項目的支持下,致力于發酵類抗生素廢水特征污染物——抗生素和耐藥基因的識別、轉化和控制研究。發現抗生素生產廢水處理系統出水和剩余污泥是抗生素、耐藥菌和耐藥基因排放的一個重要來源;開發了強化催化水解等預處理、酵母菌預處理、高溫和超高溫厭氧技術進行廢水和剩余污泥(菌渣)中抗生素的選擇性去除和耐藥基因的控制,在河北某制藥廠進行了四環素類抗生素廢水處理的強化催化水解預處理和厭氧生物處理耦合的現場中試驗證,在無錫某制藥廠建立了包括酵母菌預處理-常規生物處理-高級氧化的大環內酯類廢水處理示范工程,為解決行業廢水難題提供了技術基礎。
在前期工作的基礎上,本文首先提出高濃度抗生素生產廢水殘留抗生素的處理技術控制目標,進而綜述了水中抗生素去除的生物和物化技術研究進展,最后提出關于廢水生物處理之前進行抗生素選擇性去除的預處理技術方案,對未來的技術發展方向提出了建議。
1 廢水處理目標——廢水殘留抗生素效價的去除
水中的抗生素作為新型污染物具有潛在的環境風險,但至今為止,世界各國均沒有針對抗生素和抗藥基因制定具體的排放標準。而水處理技術的研究開發和應用需要首先明確抗生素的處理目標,目前評價抗生素的處理效果主要是利用儀器方法(例如液相色譜或者超高效液相色譜-串聯質譜儀)測定抗生素母體的濃度的變化。實際上,抗生素廢水的處理目標不僅僅是降低抗生素的濃度,更重要的是去除抗生素廢水中的抗生素的抗菌活性,即“效價”。廢水中殘留的效價物質既包括抗生素廢水中的抗生素母體,也包括一些仍具有抑菌活性的中間產物、前驅體或者生產副產物;此外,還包括經過物化或者生物降解等過程后保留抑菌活性的中間轉化產物。因此,僅利用儀器方法測定抗生素母體的濃度可能會低估廢水中的抗生素及可能具有抑菌活性的相關物質。實際上,這些具有抗菌活性的抗生素轉化產物仍然會影響生物處理系統微生物群落結構,還會對環境中的微生物產生選擇壓力,促進細菌耐藥性的產生和傳播。
在藥典中,抗生素中有效成分的效力,以“效價”表示活性單位,用于藥品制劑等的純度檢驗。在抗生素的環境行為和去除技術研究中,由于抗生素在環境中經過水解、光解、氧化等過程產生的產物可能仍保留抑菌活性,因此,抗生素的抑菌活性在環境過程,尤其是涉及到降解產物產生的過程中的檢測已經受到關注。例如,HALLING等采用培養方法通過計算半數效應濃度(EC50,mg·L-1)結合物質濃度分析評價幾種抗生素(如土霉素、泰樂菌素、鏈霉素等)在土壤間隙水、活性污泥-水體系中的好氧和厭氧穩定性。在研究臭氧、光催化、光解等對水中抗生素的去除效果時,也有研究利用分離培養和比濁法進行處理前后抗生素抑菌能力變化的評價。綜上所述,目前的研究主要采用平板計數法和比濁法來評價抗生素溶液在環境過程中的抑菌能力的變化,通常針對受試菌株E.coli和Bacillus subtilis等。相對傳統分離培養方法,比濁法方便快速,具有很好的實用性,然而傳統的固定生長時間比濁法(fixed growth time turbidimetry)影響因素多,難以獲得很好的重復性。同時,已有研究均采用EC50、半數最小抑菌濃度(MIC50)或者抑制率等來進行抗生素抑菌活性的表征,難以有效評價環境樣品中不同物質對殘留效價的貢獻。
在筆者課題組的前期工作中,利用藥典中抗生素“效價”的概念,建立了一套普適性的基于實時比濁法(real-time turbidimetry)的抗生素生產廢水效價測定方法,相對傳統的固定生長時間比濁法(相對標準偏差(RSD)為5.62%~11.29%),該方法的RSD可以降低至1%左右。同時,通過比較待測水樣和抗生素標準參照物質對標準菌株(金黃色葡萄球菌或者大腸桿菌等)的抑制來評價抗生素生產廢水中抗生素及其相關物質的殘留效價,采用相對應的抗生素母體效價當量(EQ,mg·L-1)表征了廢水中包括該抗生素母體及相關物質的抑菌活性,可以評估抗生素廢水中的中間產物對效價的貢獻。利用該方法評估了土霉素和螺旋霉素生產廢水處理系統的殘留效價,發現土霉素廢水的土霉素效價當量與測得的土霉素濃度基本一致,說明土霉素是廢水中抗菌效價的主要貢獻者;而螺旋霉素廢水的螺旋霉素效價當量顯著高于螺旋霉素濃度,說明螺旋霉素廢水中存在除了螺旋霉素本身之外的其他物質貢獻廢水效價,螺旋霉素的轉化產物新螺旋霉素的效價占13.2%~22.9%,廢水的殘留效價仍然高于其中螺旋霉素和新螺旋霉素貢獻的效價之和,還存在9.09%~60.3%的未知效價物質,需要進一步探索。利用廢水中抗生素效價指標來評價廢水中所有具有抗菌活性的物質有望成為環境管理的重要工具。因此,為了評價廢水抗生素控制技術的效能,在利用儀器分析評價抗生素母體物質濃度削減效果的同時,還需要綜合考慮廢水中抗生素殘留效價的變化。
2 生物處理技術對水中抗生素的去除
目前,發酵類抗生素廢水處理的主體工藝均使用生物技術,通常包括厭氧、缺氧和好氧3個處理單元。厭氧處理的主要目的是削減大量COD,并提高有機物的可生化性;好氧主要是進一步降低COD,并對氨氮進行硝化;缺氧處理則主要是進行反硝化脫氮。
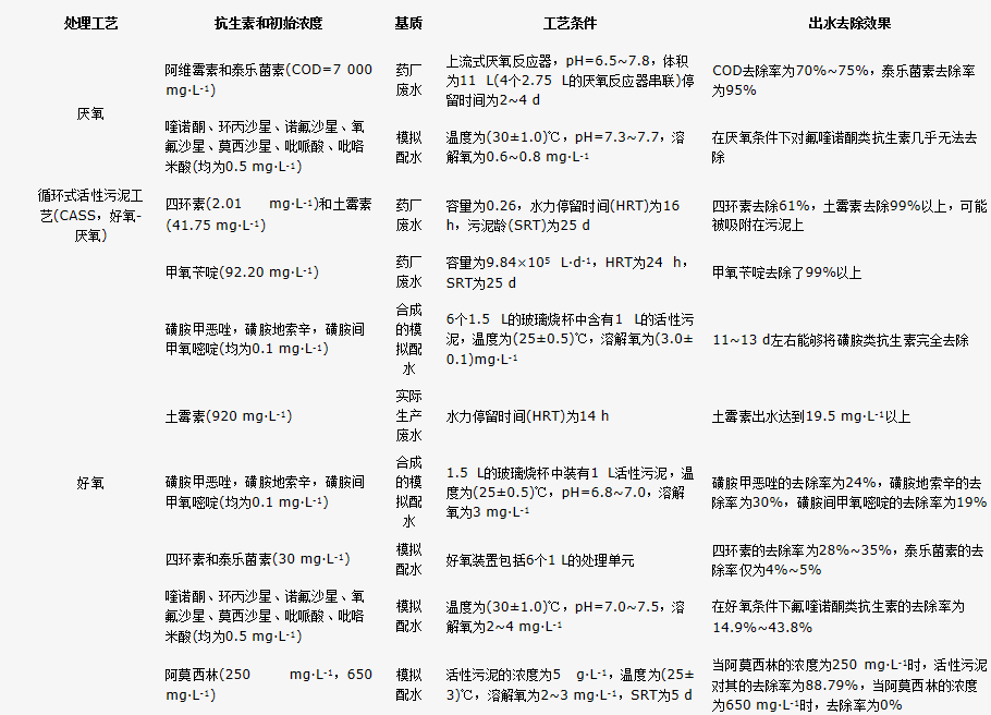
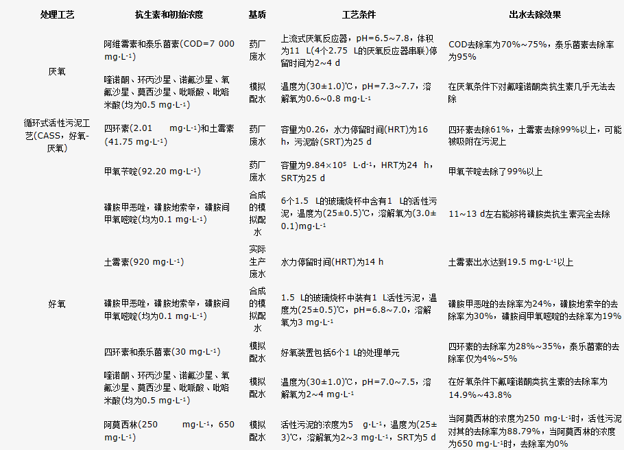
表 1總結了厭氧、好氧和厭氧-好氧組合等工藝對不同種類抗生素廢水的去除效果。CHELLIAPAN等發現,厭氧能夠去除制藥廢水中70%~75% COD,泰樂菌素的去除率也能達到95%。但是,DORIVAL-GARC等研究發現厭氧處理對模擬配水中的氟喹諾酮類抗生素(進水0.5 mg·L-1)幾乎無法去除。YANG等[33]研究表明好氧活性污泥在11~13 d左右能夠將合成的模擬配水中100 μg·L-1的磺胺類抗生素完全降解。GUO等通過水相和泥相中抗生素的檢測,發現當阿莫西林的濃度為250 mg·L-1時,活性污泥對其的去除率為88.79%,當阿莫西林的濃度為650 mg·L-1時完全無法去除。LI等發現某制藥廠抗生素生產廢水采用SBR生物接觸氧化兩級好氧處理經稀釋之后的土霉素生產廢水,生物處理的出水濃度最高達到了19.5 mg·L-1以上。YI等通過厭氧抑制評價實驗發現,當800~1 000 mg·L-1的土霉素實際廢母液進入厭氧系統時會造成系統崩潰,產甲烷被完全抑制。
表1 常見的生物處理工藝對抗生素去除和特點
需要指出的是生物處理對不同類型的抗生素處理效果差異明顯。此外,某些類型的抗生素(如四環素和土霉素)雖然出水濃度降低,但是實際上大量被吸附在污泥中,仍然存在隨著剩余污泥外排的環境風險。同時,由于抗生素針對的目標本身就是細菌,利用以細菌為主體的常規生物處理技術進行抗生素的降解難度很大,而且會導致在水處理過程中產生大量的抗藥基因。綜上所述,生物處理技術處理成本低,是目前抗生素廢水處理的主流技術,然而在處理高濃度抗生素生產廢水時由于抗生素效價殘留造成生物處理效果不穩定,同時可能導致大量耐藥基因的產生和排放。因此, 如何在生物處理之前,利用物理化學技術選擇性去除廢水中殘留抗生素及相關物質(殘留效價)是解決抗生素廢水處理難題的關鍵。
3 物化技術對水中抗生素的去除
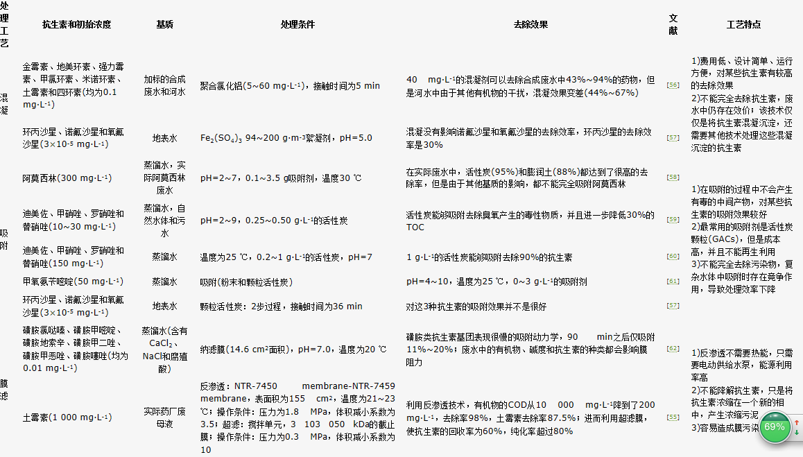
目前,常用的抗生素的物化處理技術有混凝、吸附、膜濾、氧化技術(氯化、芬頓、臭氧、光催化和電化學氧化等)等。表 2總結了這些技術和工藝對抗生素的去除效果和特點。總的來說,混凝、吸附和膜濾屬于物理處理技術,對部分抗生素有良好的處理效果,并且不會產生有毒的中間產物,但是僅僅是將抗生素轉移到另一個相中,沒有在真正意義上去除抗生素;氧化技術屬于化學處理技術,雖然對很多抗生素有很好的處理效果,但是沒有選擇性,耗能和成本也相對較高,強化催化水解技術利用了大多數抗生素容易水解的特性,能夠選擇性地去除大部分種類的抗生素。
NAVALON等研究了ClO2對3種β-內酰胺(阿莫西林,頭孢拉啶和盤尼西林)氧化效果,發現盤尼西林與ClO2反應較慢,需要2 h才能實現降解,而阿莫西林和頭孢拉啶與ClO2反應非常快(兩者都具有酚基),接觸1 min就可以實現降解,且ClO2對盤尼西林的反應性隨pH降低而增強,對阿莫西林和頭孢拉啶則呈相反趨勢。NaClO也被報道能夠去除92%的紅霉素。
很多研究表明,臭氧能夠有效處理不同類型的抗生素,包括大環內酯類,喹諾酮類,β-內酰胺類,磺胺類,四環素,氨基糖苷類等。臭氧氧化可以選擇以下2種方式與水中的抗生素進行反應:一種是在酸性條件下通過分子O3進行氧化,這種方式需要根據反應物的化學結構選擇性地進行反應;另一種是在堿性條件下主要由O3分解產生的羥基自由基與有機物進行反應。此外,臭氧氧化技術還可以顯著降低抗生素溶液的某些生態毒性指標,但是也有報道表明臭氧氧化技術對某些類型抗生素氧化產生的代謝產物綜合毒性要比母體物質高,這些差異和所研究的不同類型抗生素被氧化的過程有關。
利用Fenton或者光催化Fenton處理抗生素廢水的研究也比較多,ARSLAN-ALATON等研究類Fenton降解盤尼西林,在其優化條件下(初始COD 600 mg·L-1,1.5 mmol·L-1 Fe3+,25 mmol·L-1H2O2),可獲得56%的COD去除率和46%的TOC去除率。PEREZ-MOYA等研究Fenton降解磺胺類藥物,結果表明在600 mg·L-1 H2O2, 50 mg·L-1 Fe2+條件下,氧化2 min磺胺甲嘧啶被全部去除,TOC的去除也達60%。ELMOLLA等研究光Fenton降解阿莫西林等β-內酰胺類抗生素時發現,這些抗生素在pH=5,紫外光6 W(365 nm),1.0 g·L-1 TiO2 催化條件下至少可以降解81%。具體聯系污水寶或參見http://m.bnynw.com更多相關技術文檔。
抗生素的物化處理技術層出不窮,但是有很大一部分都是基于模擬配水的研究,關于實際高濃度抗生素生產廢水的處理的報道很少。LI等利用反滲透和超濾膜處理并回收了濃度為1 000 mg·L-1的土霉素廢母液(COD=10 000 mg·L-1),利用反滲透技術,去除了98%的COD,同時土霉素被去除了87.5%;進而利用超濾膜,使土霉素的回收率為60%,純化率超過80%,然而存在成本高和膜容易污染的問題。筆者所在的課題組利用O3處理了濃度為702 mg·L-1的土霉素廢母液,去除率可以達到92%,并且將O3前處理與生物處理系統耦合,發現抗藥菌的比例、tet基因和Ⅰ型整合子與O3預處理相比得到了削減;然而,由于廢母液中存在大量共存物質,處理實際廢水時的O3消耗量比較大。綜上所述,在各種物化處理技術中,O3、Fenton等高級氧化技術能夠有效去除大部分的抗生素,可以用于生物處理之后去除殘留的抗生素,阻斷環境排放,然而由于這些技術不具有選擇性,難以用于生物處理之前的抗生素預處理。
4 高濃度廢水中抗生素的源頭選擇性去除技術
如上所述,抗生素可促進抗藥基因在環境中的傳播,采用常規生物處理技術處理含抗生素廢水會導致大量耐藥基因的產生和排放。因此,在廢水進入生物處理系統之前對抗生素加以控制,是防止抗生素及抗藥基因環境污染的關鍵。一般來說,抗生素在廢水污染物中占的相對比例低,采用上述基于自由基反應的化學氧化等方法雖然可以有效去除模擬配水中或者高濃度廢水中的某些類型抗生素,但實際應用困難。因此,需要建立直接作用于抗生素藥效功能團(效價)的含抗生素廢水預處理技術。
四環素類、β-內酰胺類等發酵類抗生素的藥效官能團都具有容易水解的特性。例如四環素類抗生素生物活性結構包括氫化并四苯的四環結構、二甲胺基和酰胺基等活性基團,同時結構中含有酚羥基及烯醇基。在堿性條件下,酚羥基會轉化為酚鹽,酰胺會水解為羧酸鹽,C環會發生開環反應生成含內酯結構的異構體;在酸性條件下,A環上二甲胺會轉化為季銨陽離子,發生差向異構化,形成4-差向四環素。通常條件下抗生素的水解速度非常緩慢,水解半衰期達到幾天甚至幾十天,無法直接用于廢水的處理。如果通過優化水解反應條件,例如加入水解催化劑等優化酸、堿反應條件會促進抗生素的水解。
基于以上思路,筆者所在課題組考察了四環素類抗生素的水解動力學變化及其效價變化,發現優化水解條件能夠顯著加速四環素和土霉素的水解。水解過程在去除四環素類抗生素的同時,也能夠有效降低廢水中的抗生素效價。將強化催化水解后的四環素溶液和實際四環素生產廢水進行厭氧抑制評價,發現四環素溶液(四環素濃度為1 000 mg·L-1)和實際生產廢水(濃度為800~1 000 mg·L-1)進行厭氧處理時產甲烷被抑制,但是對其進行強化催化水解預處理之后,產甲烷能力和沒有添加抗生素的對照系統相同,結果證明了經過強化催化水解預處理過程能夠有效降低抗生素對微生物的抑制。
在此基礎上,建立了一套強化催化水解-厭氧生物處理的中試裝置,并在河北某制藥廠針對土霉素生產廢水處理進行了現場中試(1 000 m3·d-1)。相比現場沒有預處理的厭氧生物處理設施工藝(進水為土霉素母液3~4倍稀釋,有機負荷(以COD計)為1.0 kg·(m3·d)-1, COD去除率約為50%),中試結果表明強化催化水解預處理聯合厭氧處理工藝處理土霉素母液時進水無需稀釋、厭氧進水負荷(以COD計)高(5.9 kg·(m3·d)-1)、處理效果好(COD去除率達83.2%),并且土霉素母液中的土霉素及抗生素效價基本上全部去除(原母液濃度從874 mg· L-1降到0.61 mg·L-1,效價從900 mg·L-1降到0.84 mg·L-1),而廢水COD基本沒有變化((11 086±602)mg·L-1),說明抗生素能夠從廢母液中被選擇性去除。經過100 d的現場中試,強化催化水解預處理聯合厭氧處理工藝還能夠顯著降低土霉素生產廢水厭氧處理過程中耐藥基因的產生,總的四環素耐藥基因相對豐度相比初始投加污泥(0 d)的相對豐度下降61%,僅為實際土霉素生產廢水處理系統污泥四環素耐藥基因相對豐度的20%。因此,強化催化水解預處理工藝能夠有效去除四環素類抗生素及其效價,消除抗生素對生化處理工藝的抑制作用,并能夠有效阻止抗性基因的生成,實現抗生素及抗藥基因的源頭控制,在抗生素生成廢水處理領域具有很大的潛力與發展前景。
5 結論與展望
1) 抗生素廢水的處理不僅僅是抗生素母體濃度的降低,最關鍵的是殘留抗生素生物效能(效價)能否被有效削減。未來的研究需要闡明抗生素在促進抗藥基因產生和發生水平轉移方面的濃度閾值是多少,從而制定廢水生物處理之前殘留抗生素和效價的控制目標。
2) 生物處理技術成本低,是目前抗生素廢水處理的主流技術,然而在處理高濃度抗生素生產廢水時由于抗生素效價殘留造成生物處理效果不穩定,同時可能導致大量耐藥基因的產生和排放。因此,如何在生物處理之前進行源頭控制,即利用物理化學技術選擇性去除廢水中殘留抗生素及相關物質(殘留效價)是解決抗生素廢水處理難題的關鍵。
3) 目前包括臭氧氧化和高級氧化等各種物化處理技術迅速發展,可以高效快速去除水溶液中的抗生素,可以用于生物處理之后的深度處理,用以保障廢水的安全排放。然而基于自由基的氧化反應選擇性小,當廢水中存在多種污染物質時難以去除抗生素,難以作為高濃度抗生素廢水源頭控制技術,需要開發選擇性地去除抗生素效價的預處理技術。
4) 建立了強化催化水解預處理工藝,能夠有效去除四環素類抗生素及其效價,消除抗生素對生化處理工藝的抑制作用,并能夠有效阻止耐藥基因的生成,通過現場中試研究實現了抗生素及耐藥基因的源頭控制,在抗生素生成廢水處理領域具有很大的潛力與發展前景。
5) 針對高濃度抗生素廢水需要將源頭控制預處理技術和末端保障深度處理技術聯合使用,構筑抗生素和耐藥基因控制多級屏障技術體系。在生物處理系統之后,可以進一步利用后處理技術也就是氧化等深度處理技術保障末端水質。
6) 抗生素菌渣被列為危險廢棄物,是目前限制制藥行業可持續發展的重要瓶頸;同時某些類型抗生素例如四環素類等極易被污泥吸附,導致剩余污泥成為了抗生素遷移轉化途徑中重要的“匯”。未來需要加強含有高抗生素的菌渣和污泥的處理處置,是阻斷抗生素、抗藥基因向環境中釋放的必要措施。(來源:環境工程學報 作者:張昱)






