農村廚房泔水怎么處理,一般來說經常使用剩菜剩飯喂豬。這樣的處理方式成本低廉,營養豐富,是養豬的好飼料。但是剩菜剩飯直接用來喂豬還是有一定危害的,需要經過一定程序的加工之后才能成為飼料。
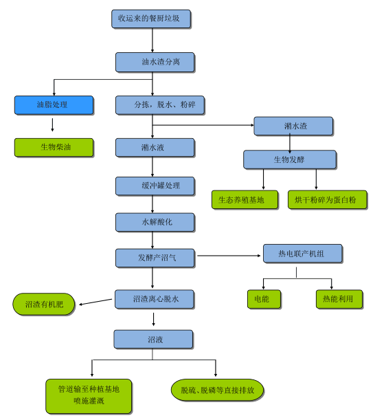
1、農村廚房泔水處理之厭氧發酵處理工藝流程
液態部分發酵產沼氣
液態部分發酵工藝流程主要包括:
預處理-水解酸化-產沼氣-沼氣利用-沼液,沼渣處理及再利用
發酵后產生的沼氣中含有甲烷,二氧化碳,硫化氫等氣體。甲烷氣具有可燃性,濃度通常可達到60%左右,沼氣
一是供給居民日常生活使用,
二是通入熱電聯發電機后可進行發電,
三是可供垃圾處理自身使用。
2、沼液利用
沼液是很好的生態有機肥料,可通過管道輸送到無公害的蔬果基地,魚塘等。除此之外,沼液在經過脫鹽,脫硫,脫氮,脫磷等處理后達到標準,可直接排放。
3、固態餐飲廢水的處理
家庭分類發酵法:將餐廚垃圾投入塑料垃圾桶,在表面噴施薄層微生物酵素,發酵一個月后即成有機堆肥。熱力烘制法:用機械將餐廚垃圾打碎并擠干,再送入加熱恒溫攪拌桶中,抄干成肉松狀動物蛋白飼料。厭氧消化法:指在沒有溶解氧和硝酸鹽氮的條件下,微生物將有機物轉化為甲烷、二氧化碳、無機營養物質和腐殖質的過程。




